根据第33届中国新闻奖参评作品报送通知,经向报社各部门单位征集、报社评委会研究推荐,报社领导同意,拟推荐以下作品参加第33届中国新闻奖评选。
按照公示时长不少于5个工作日的规定,自2023年4月24日起至4月28日结束,在中国青年网对拟推荐参评作品材料进行公示,欢迎监督、评议。公示期间,社会各界可通过电话或电子邮件等方式发表意见。
电话:010-64098020,010-64098167
电子邮件:bangongshi8167@126.com
中国青年报社
2023年4月24日










第33届中国新闻奖报送作品链接:
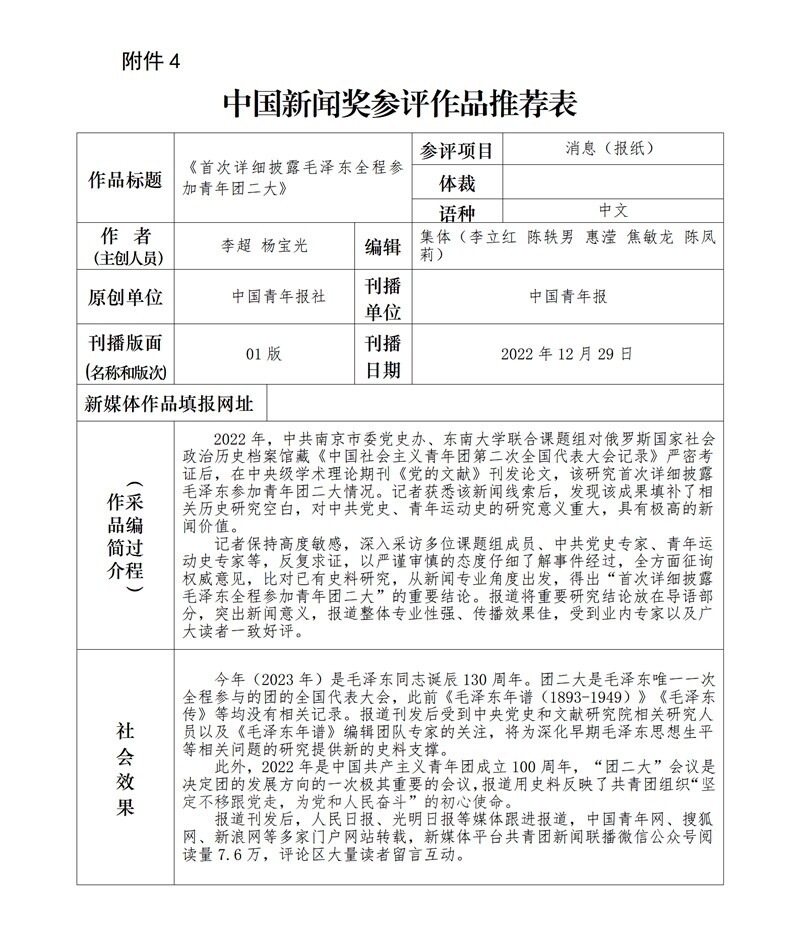
1. 《首次详细披露毛泽东全程参加青年团二大》
作品链接:
http://zqb.cyol.com/html/2022-12/29/nw.D110000zgqnb_20221229_5-01.htm
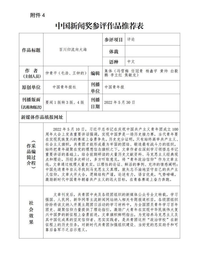
2. 《百川归流向大海》
作品链接:
http://zqb.cyol.com/html/2022-05/30/nw.D110000zgqnb_20220530_6-01.htm
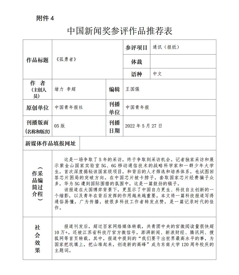
3. 《孤勇者》
作品链接:
http://zqb.cyol.com/html/2022-05/27/nw.D110000zgqnb_20220527_1-05.htm
4. 《从鸟窝到鸟巢 全世界在听山的孩子唱歌》
作品链接:
https://s.cyol.com/articles/2022-02/05/content_DlvVgBHL.html?gid=Q3Dlb12g
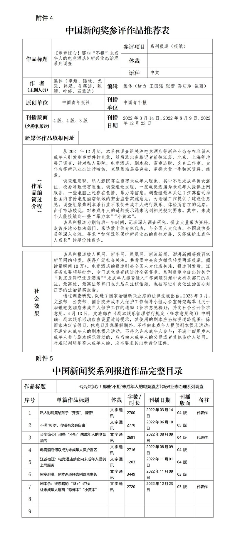
5. 《步步惊心!那些“不拒”未成年人的电竞酒店》新兴业态治理系列调查
(1)《私人影院竟给孩子“开房”,得管!》(代表作)
作品链接:
http://zqb.cyol.com/html/2022-03/14/nw.D110000zgqnb_20220314_1-04.htm
(2)《步步惊心!那些“不拒”未成年人的电竞酒店》(代表作)
作品链接:
http://zqb.cyol.com/html/2022-08/09/nw.D110000zgqnb_20220809_1-04.htm
(3)《剧本杀:被忽略的“18+”红线》(代表作)
作品链接:
http://zqb.cyol.com/html/2022-12/23/nw.D110000zgqnb_20221223_1-03.htm
6. 《六个大字牵动国运》
作品链接:
http://zqb.cyol.com/html/2022-10/19/nbs.D110000zgqnb_01.htm
7. 《世界青年发展论坛官网》
作品链接:
8. 《上海急诊,急》
作品链接:
http://zqb.cyol.com/html/2022-04/27/nbs.D110000zgqnb_05.htm
9. 《青年报道如何回应时代之问》
作品链接:
《中国记者》杂志2022年第8期